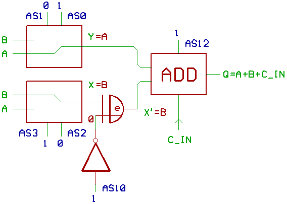
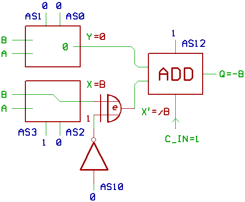
MC10800 arithmetic mode









Again:
Please note, that the info in this article probably
doesn't describe what happens inside a real MC10800.
It's only intended to be a starting point if you are
trying to build something similar.

That's all for now.
On to part 6.


[HOME] [UP]/ [BACK] [1] [2] [3] [4] [5] [6] [7] [8]

(c) Dieter Mueller 2012