MT15 modules: schematics


8 expandable open_collector NANDs, 4 inputs each.


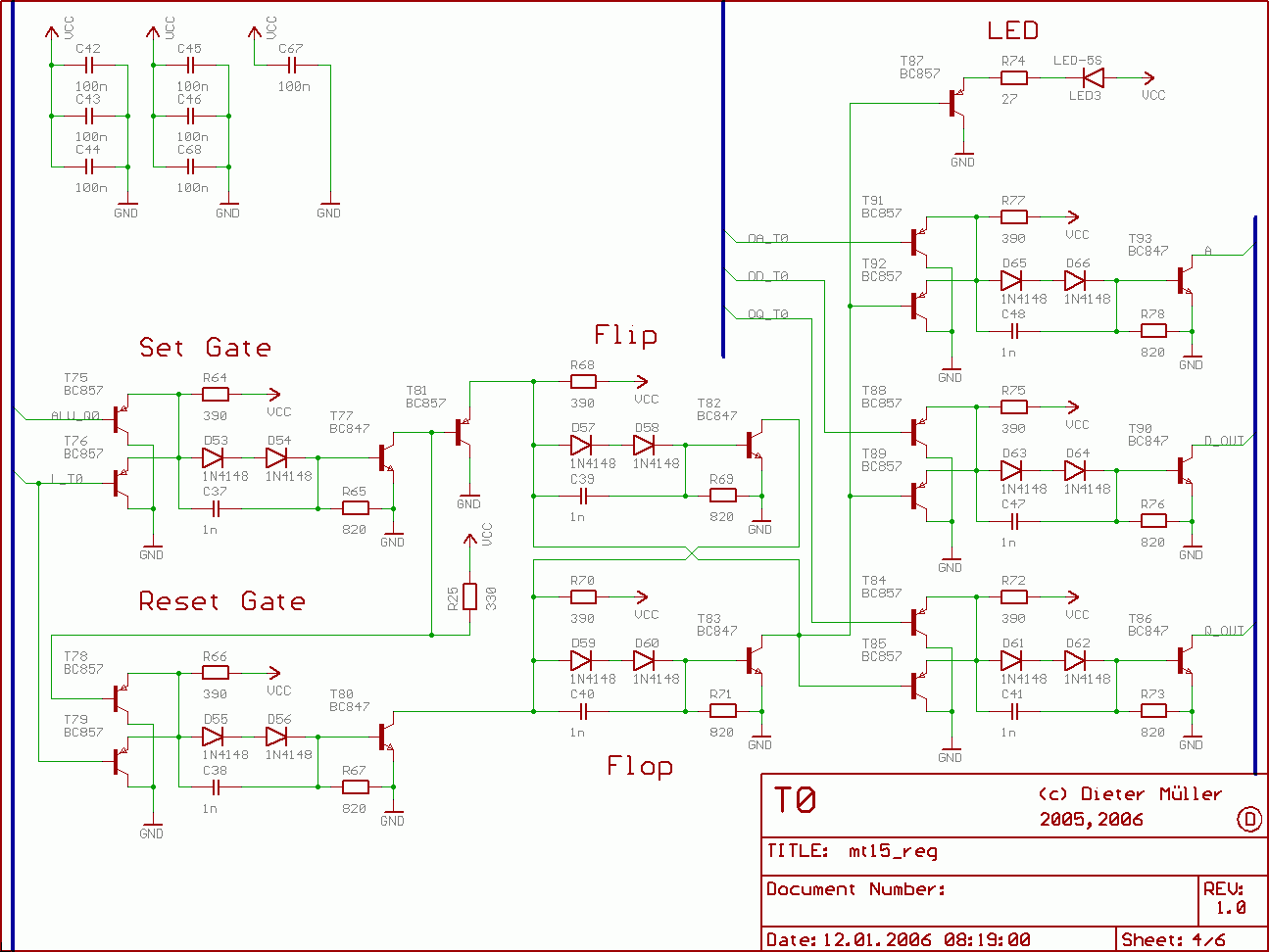
1 Bit register slice.


1 Bit ALU slice.


4 Bit parallel Carry.


PLA, "programmable" logic array:


[BACK]

(c) Dieter Mueller 2006