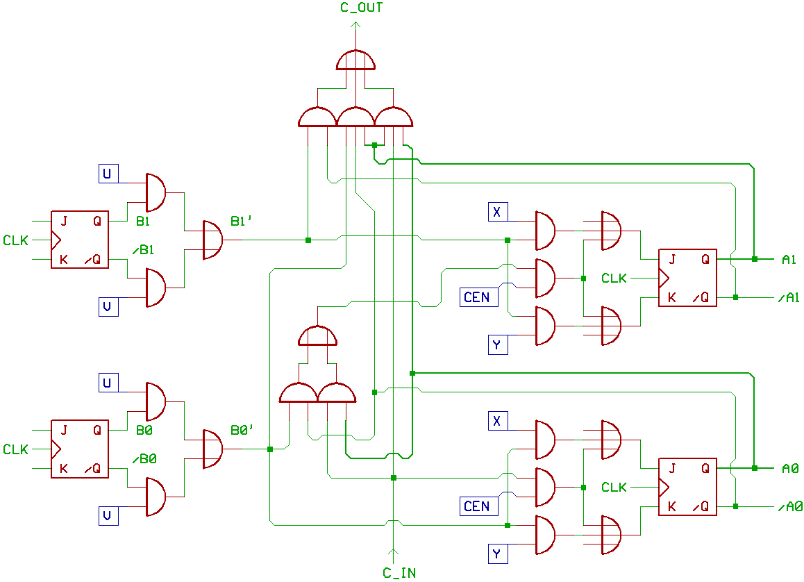
Two Bit lookahead carry


Two Bit lookahead carry, for making the carry chain faster:

It's based on the Imlac PDS-1 schematics.
(PDS-1D was completely different and 74181 based, take care !)


[HOME] [UP]/ [BACK] [1] [2] [3] [4] [5] [6] [7] [8] [NEXT]

(c) Dieter Mueller 2012